Home
Company
Our Certification
Products
Facility
Forging
Metal treatment
CNC turning
Process
Quality
Quality Control
Quality policy
Inquiry
Contact Us
Precise Forging Solutions
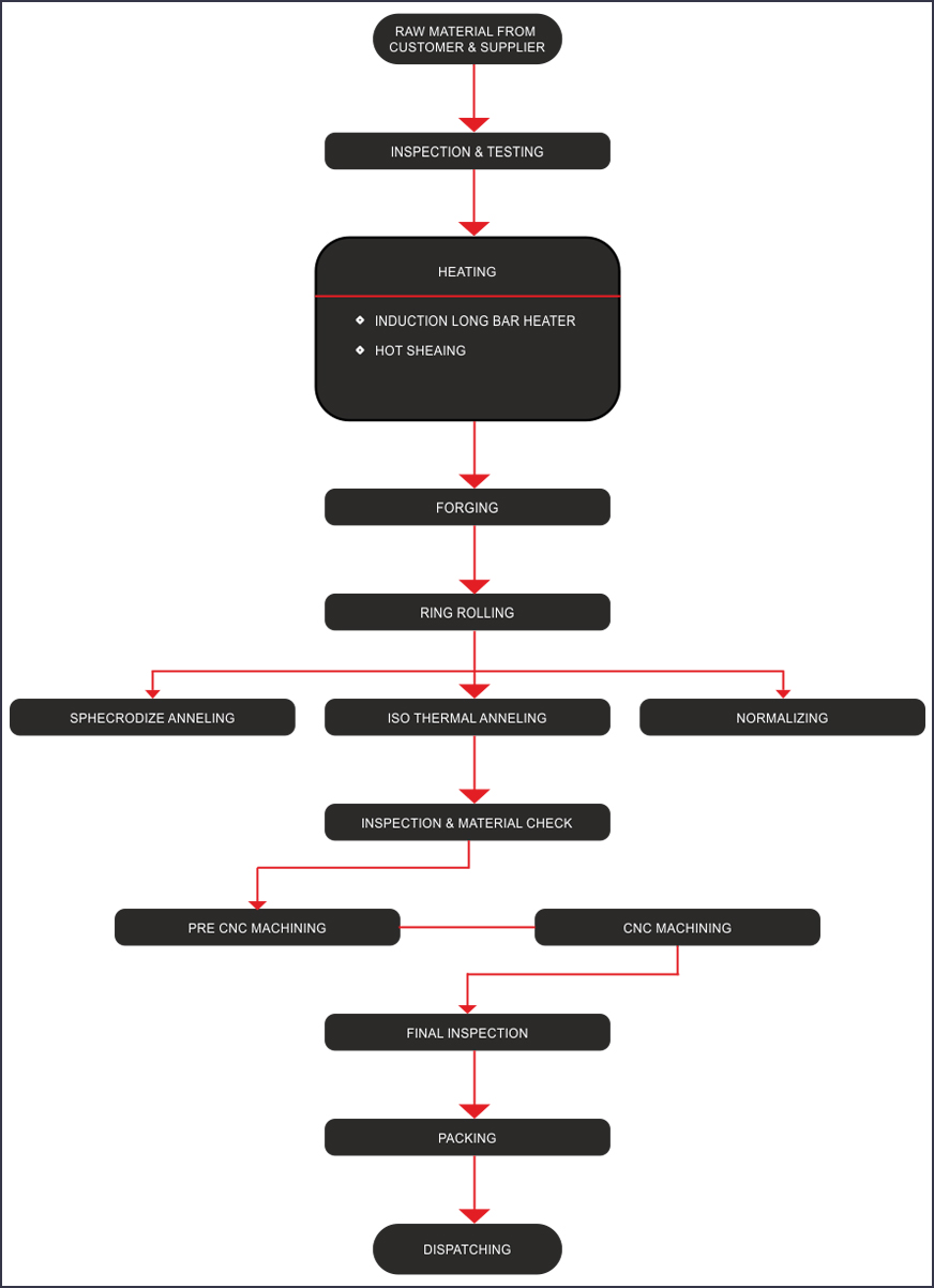
Process Flow Chart